Ana Sayfa
MENU
BAŞKAN
KURUMSAL
Faaliyet Raporları
Başkan Yardımcıları
Belediye Meclisi
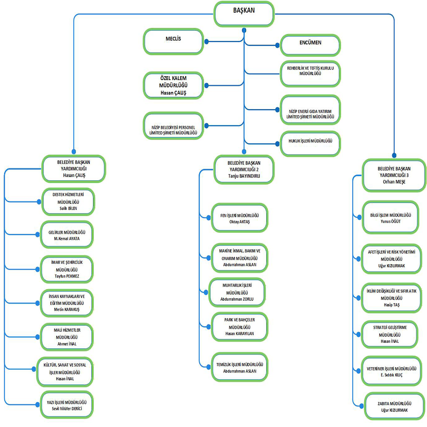
Organizasyon Şeması
Mahalle Muhtarlarımız
HİZMETLERİMİZ
Yapı Kullanım
İmar İşleri
İnşaat Ruhsatı
Numarataj
Vergi İşlemleri
İşyeri Açma Ruhsatı
Evlilik Hizmetleri
Otobüs Seferleri
Tümünü Göster
BİRİMLER
AFET İŞLERİ MÜDÜRLÜĞÜ
Bilgi İşlem Müdürlüğü
Destek Hizmetleri Müdürlüğü
Fen İşleri Müdürlüğü
Hukuk İşleri Müdürlüğü
KÜLTÜR VE SOSYAL İŞLER MÜDÜRLÜĞÜ
İKLİM DEĞİŞİKLİĞİ VE SIFIR ATIK MÜDÜRLÜĞÜ
İnsan Kaynakları ve Eğitim Müdürlüğü
İmar ve Şehircilik Müdürlüğü
MAKİNE İKMAL, BAKIM VE ONARIM MÜDÜRLÜĞÜ
Tümünü Göster
KENT REHBERİ
Tarihçe
Coğrafya
Ulaşım
Turizm
Zeugma
Rumkale
HABERLER
E-BELEDİYE
İLETİŞİM
Çözüm Merkezi
Çağrı Merkezi
MENU
BAŞKAN
KURUMSAL
Faaliyet Raporları
Başkan Yardımcıları
Belediye Meclisi
Organizasyon Şeması
Mahalle Muhtarlarımız
HİZMETLERİMİZ
Yapı Kullanım
İmar İşleri
İnşaat Ruhsatı
Numarataj
Vergi İşlemleri
İşyeri Açma Ruhsatı
Evlilik Hizmetleri
Otobüs Seferleri
Tümünü Göster
BİRİMLER
AFET İŞLERİ MÜDÜRLÜĞÜ
Bilgi İşlem Müdürlüğü
Destek Hizmetleri Müdürlüğü
Fen İşleri Müdürlüğü
Hukuk İşleri Müdürlüğü
KÜLTÜR VE SOSYAL İŞLER MÜDÜRLÜĞÜ
İKLİM DEĞİŞİKLİĞİ VE SIFIR ATIK MÜDÜRLÜĞÜ
İnsan Kaynakları ve Eğitim Müdürlüğü
İmar ve Şehircilik Müdürlüğü
MAKİNE İKMAL, BAKIM VE ONARIM MÜDÜRLÜĞÜ
Tümünü Göster
KENT REHBERİ
Tarihçe
Coğrafya
Ulaşım
Turizm
Zeugma
Rumkale
HABERLER
E-BELEDİYE
İLETİŞİM
Organizasyon Şeması
Kurumsal
Organizasyon Şeması
A-
A
A+
GERİ
Organizasyon Şeması
Whatsapp
Duyurular
Arama
Ara